17吃瓜
17吃瓜
17吃瓜概况
17吃瓜简介
历史沿革
现任领导
机构设置
烟草科学系
烟草工程系
香料技术与工程系
教学实验中心
院办公室
院工会
院团委
议事机构
师资队伍
烟草科学系
烟草工程系
香料技术与工程系
教学实验中心
教育教学
本科生教育
研究生教育
课程建设
教学名师
学科建设
学科介绍
学位点介绍
博士后工作
科学研究
科研平台
科研团队
科研项目
科研成果
战略合作
党建工作
最新公告
最新动态
组织机构
风采展示
理论园地
学生工作
学生活动
规章制度
创新创业
招生就业
本科生招生
研究生招生
就业信息
就业服务
资料下载
当前位置:
主页
>
学生工作
>
规章制度
学生工作
学生活动
规章制度
创新创业
规章制度
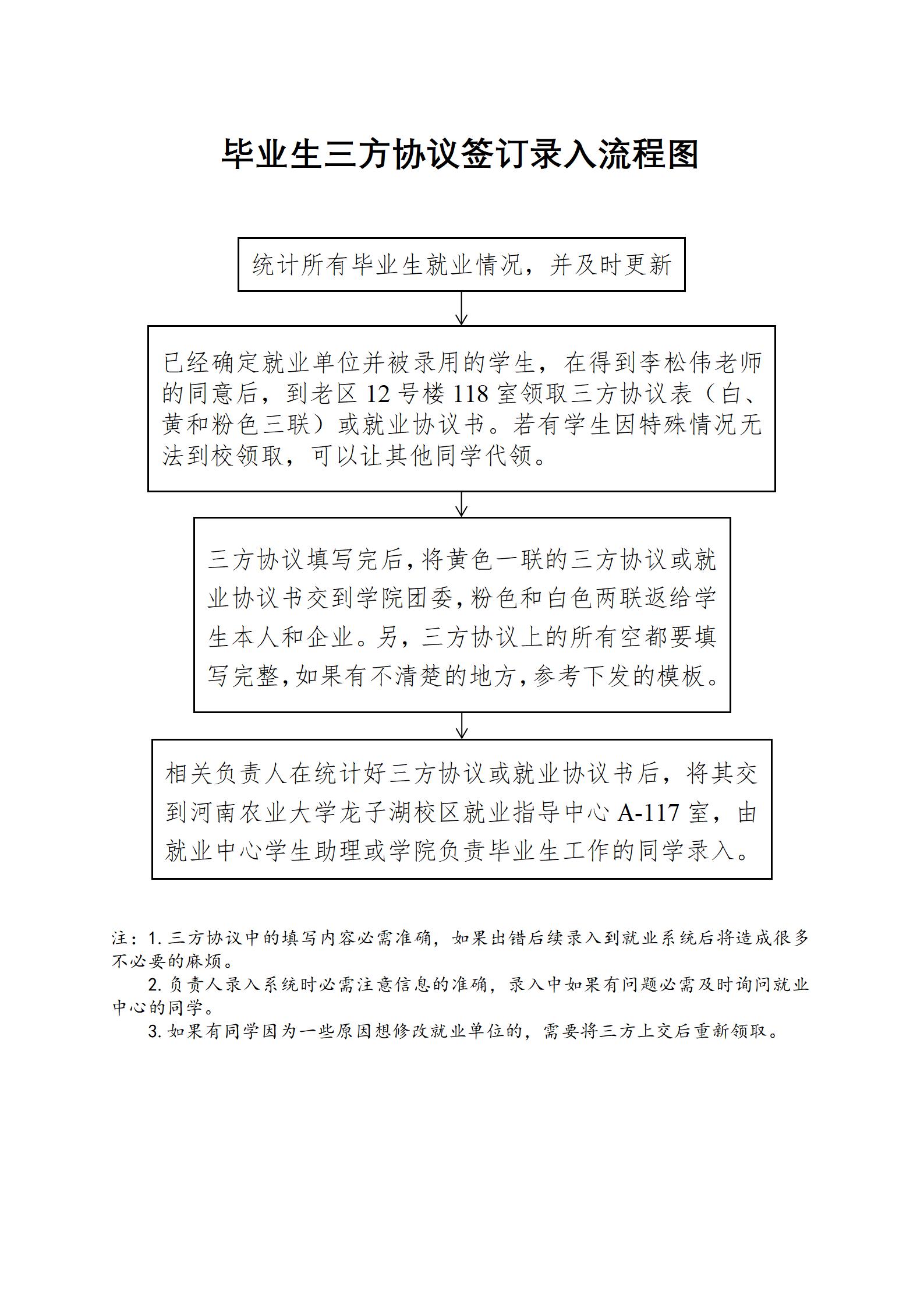
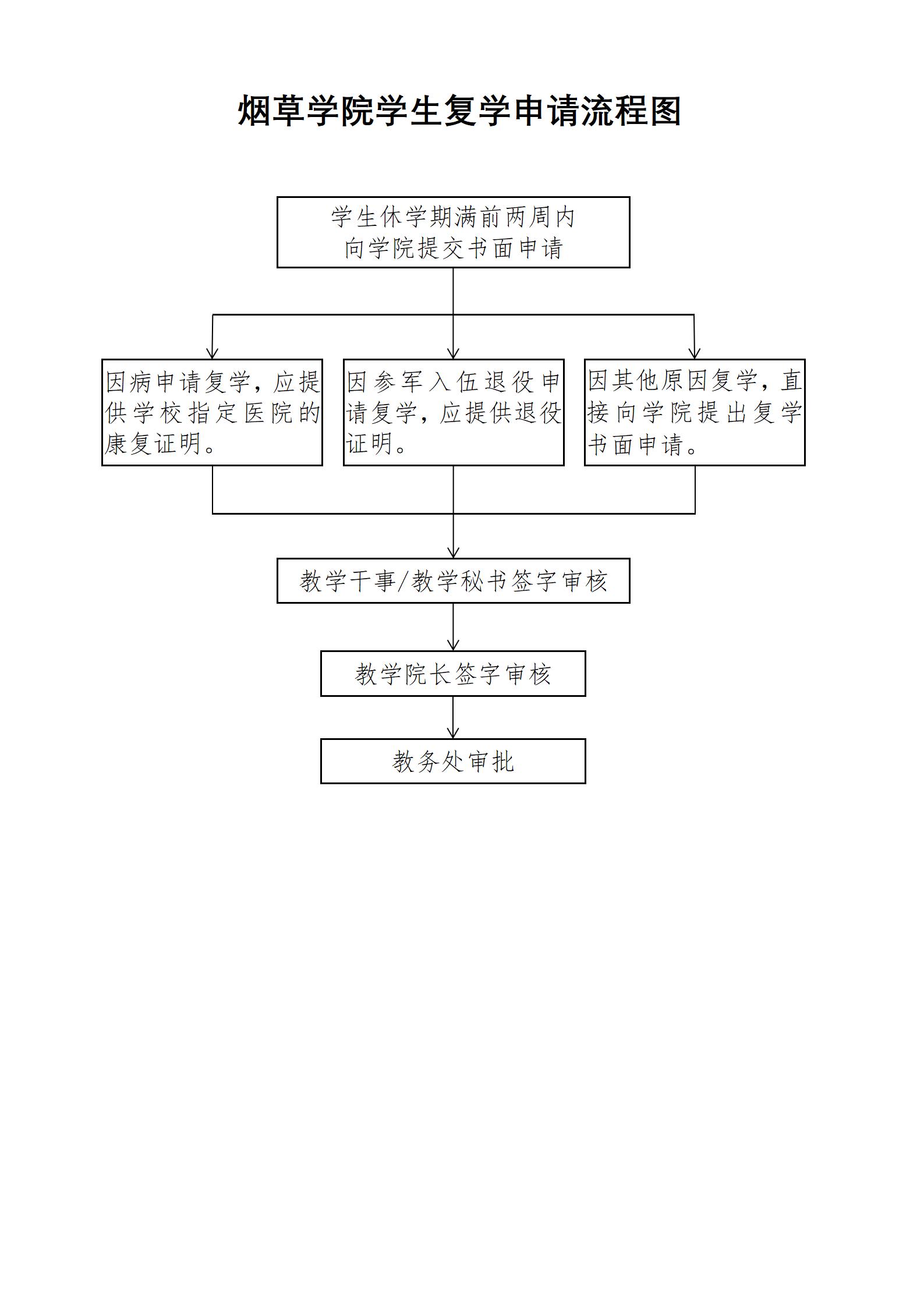
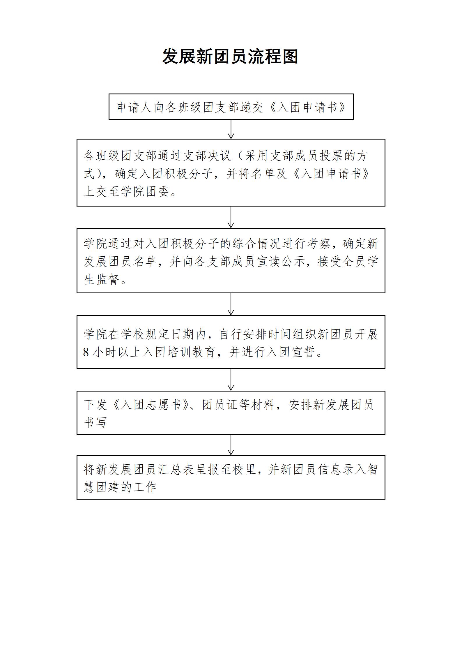
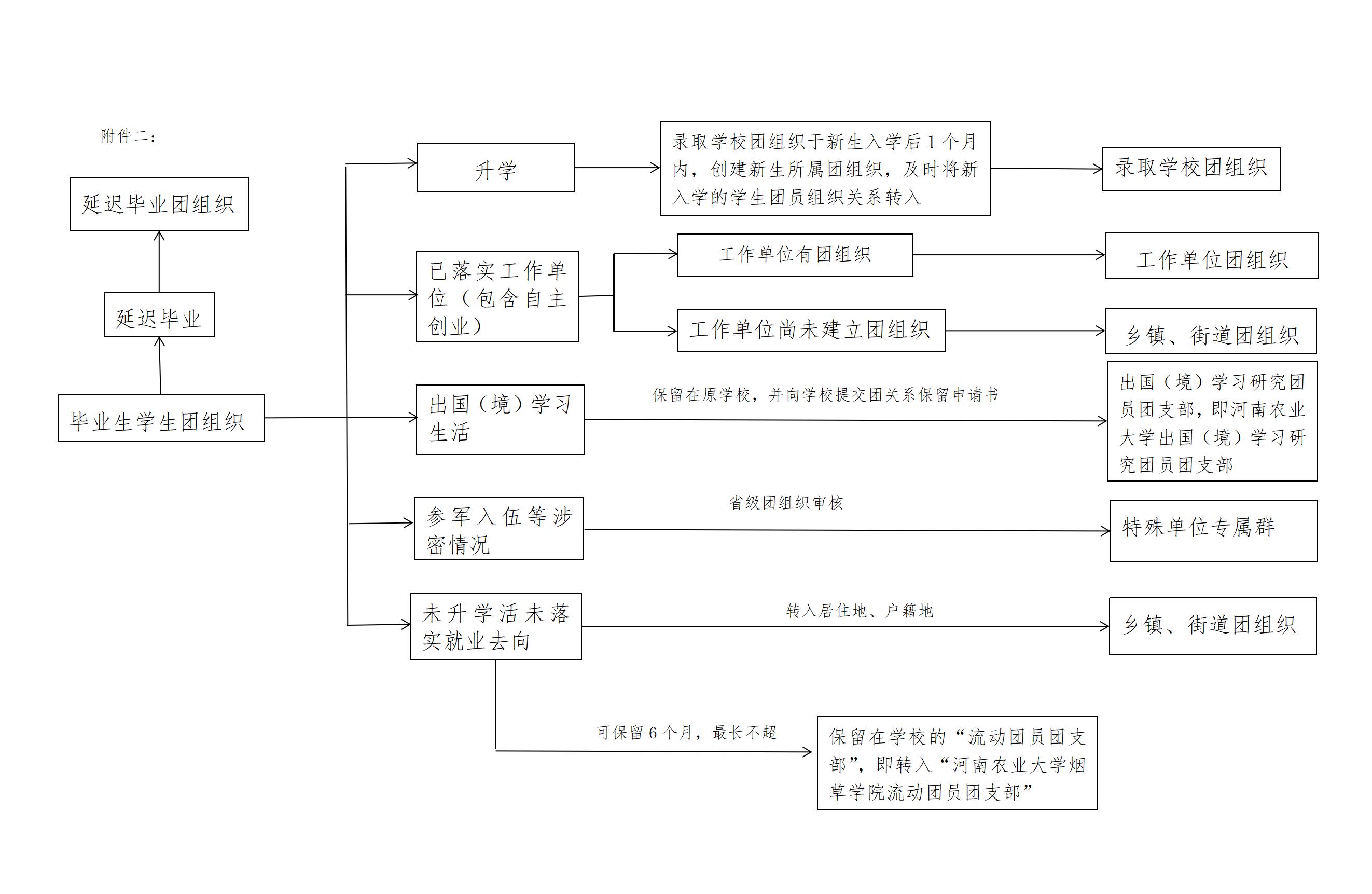
17吃瓜 各项办事流程图
发布时间:2022-02-27 18:24 浏览次数: